中轻网首页
English
收藏本站
"神马影院" 邮件系统
|
行业综合服务平台
|
资产财务管理网
首页
|
简介
|
神马影院在线
|
主要领导 (神马在线)
|
神马影院免费观看
|
神马影视
|
神马在线
|
神马影院
|
神马影院在线
|
神马影院高清
|
联系方式
您已登录成功!
用户名:
内部办公系统
会员管理系统
人事管理系统
档案管理系统
合同管理系统
党群管理系统
会议会展管理
新闻出版年检
电子邮件系统
信息发布系统
轻工业联合会
>
中轻联通知公告
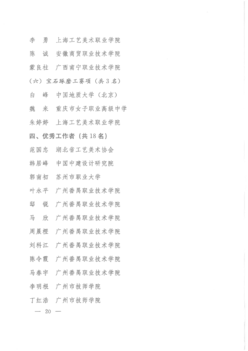
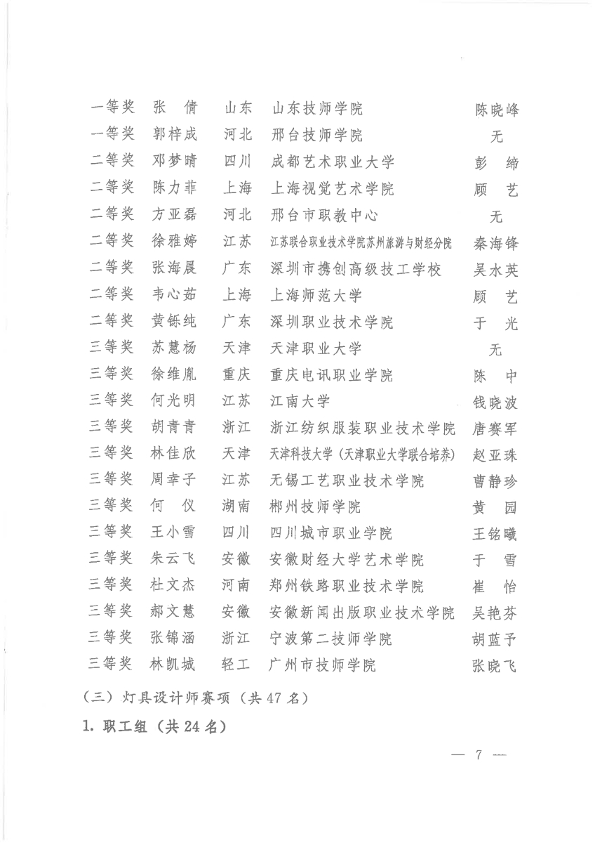
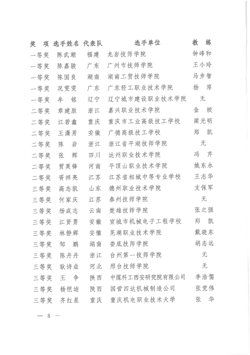
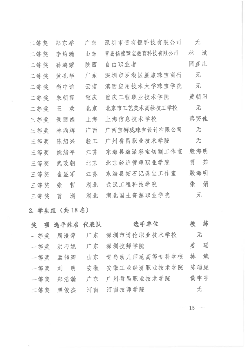
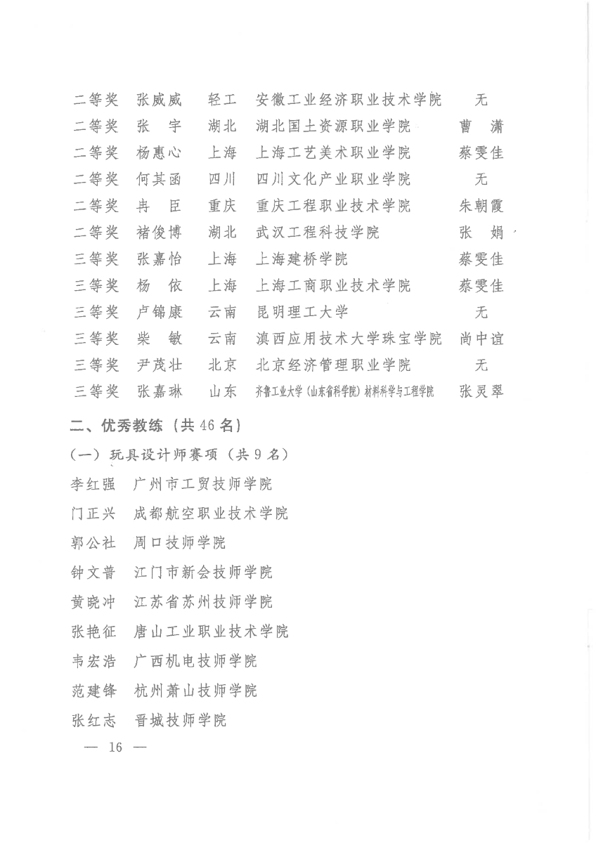
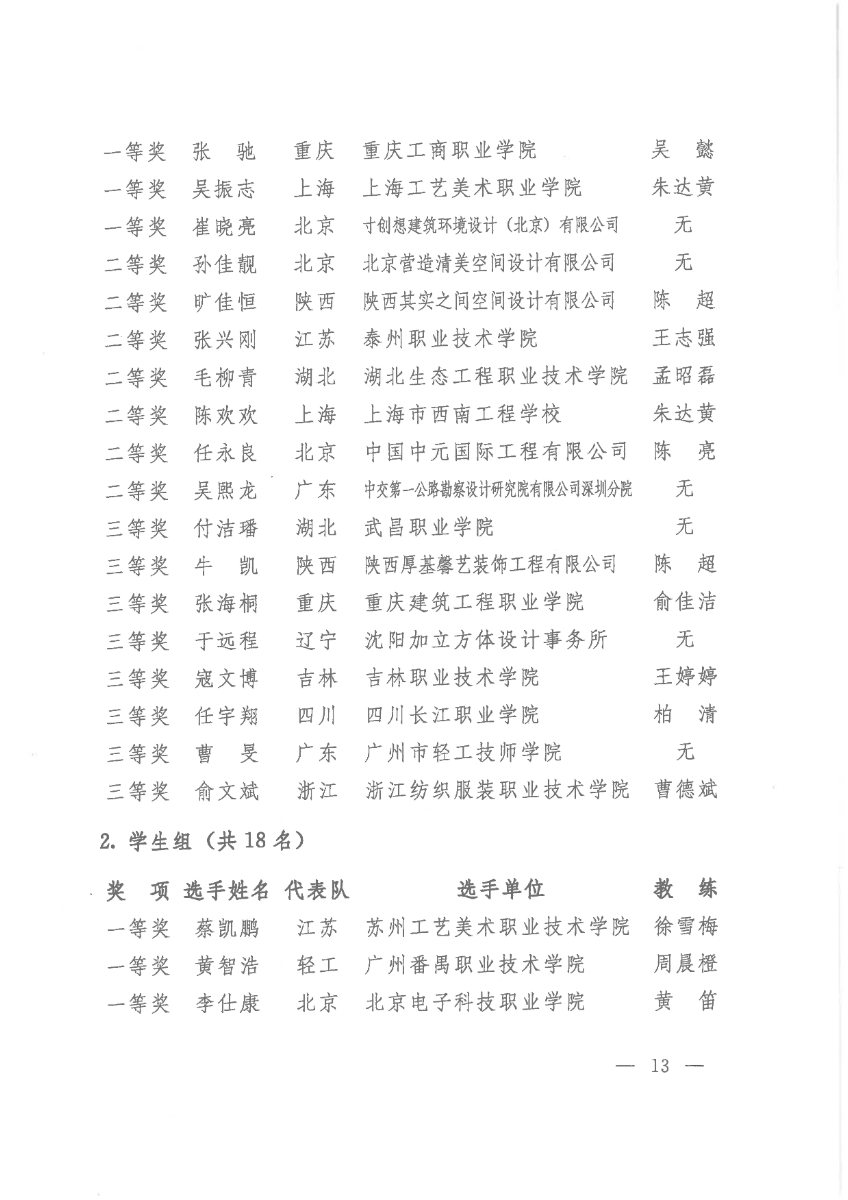
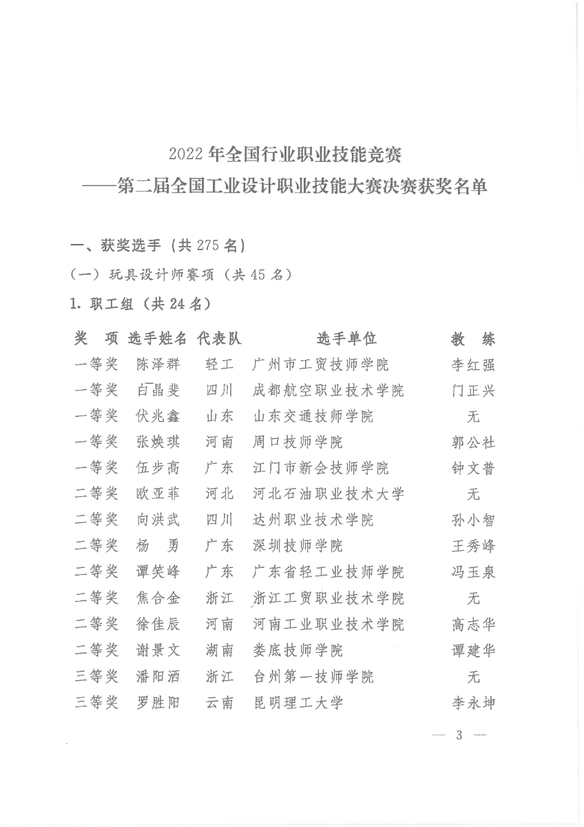
关于公布第二届全国工业设计职业技能大赛决赛获奖名单的通知
2023-04-27 来源:
[打印本稿]
[字号
大
中
小
]