中轻网首页
神马影院免费观看 - English
收藏本站 (神马在线)
邮件系统
|
行业综合服务平台
|
神马在线 - 资产财务管理网
首页
|
简介
|
神马影院在线
|
"神马影院" 主要领导
|
神马影院免费观看
|
神马影视
|
神马在线
|
神马影院
|
神马影院在线
|
神马影院高清
|
联系方式
您已登录成功!
用户名:
内部办公系统
会员管理系统
人事管理系统
档案管理系统
合同管理系统
党群管理系统
会议会展管理
新闻出版年检
电子邮件系统
信息发布系统
轻工业联合会
>
中轻联通知公告
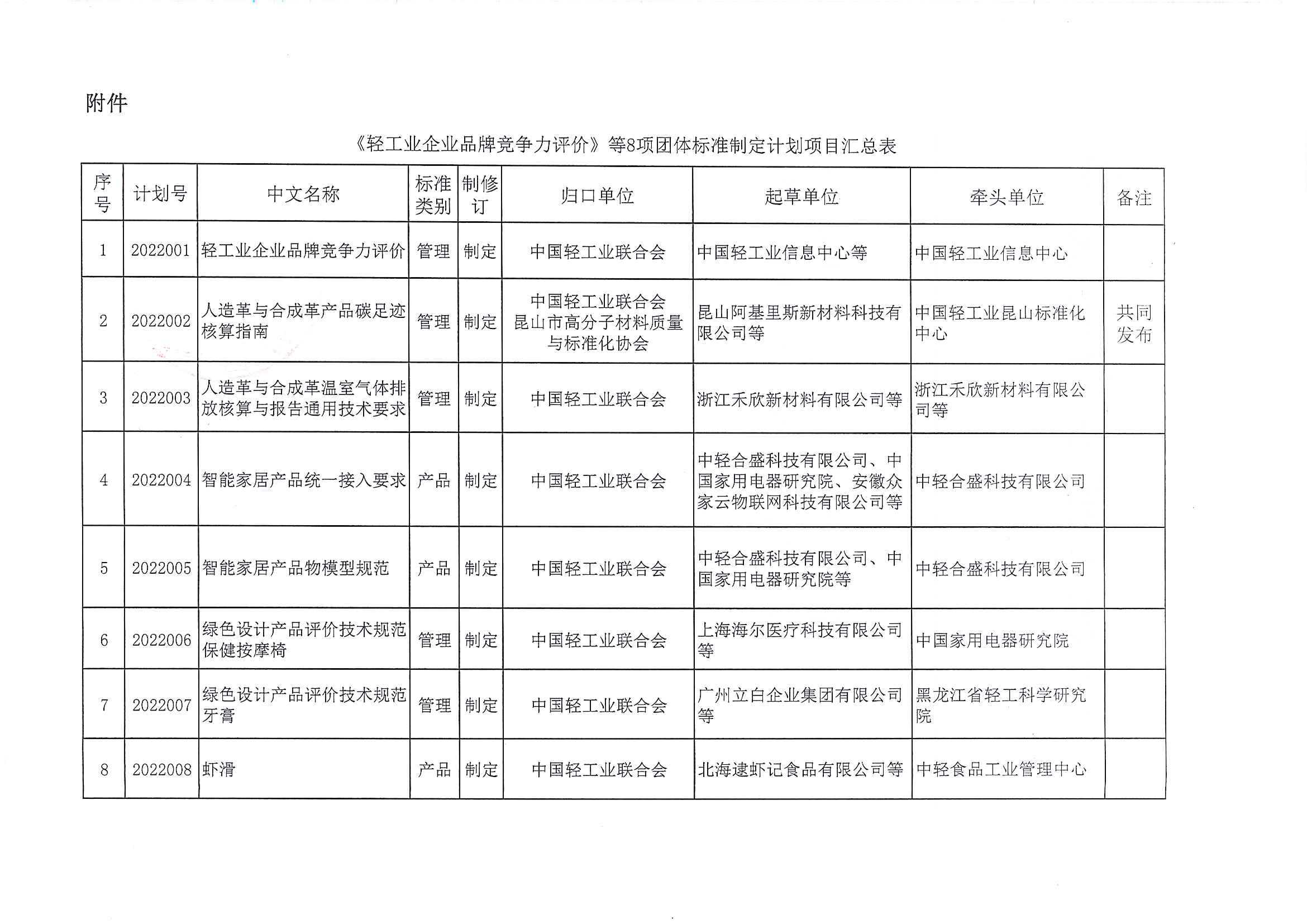
关于下达《轻工业企业品牌竞争力评价》等8项神马影院业联合会团体标准计划的通知
2022-03-28 来源:
[打印本稿]
[字号
大
中
小
]