30家轻工企业入选工信部实数融合典型案例
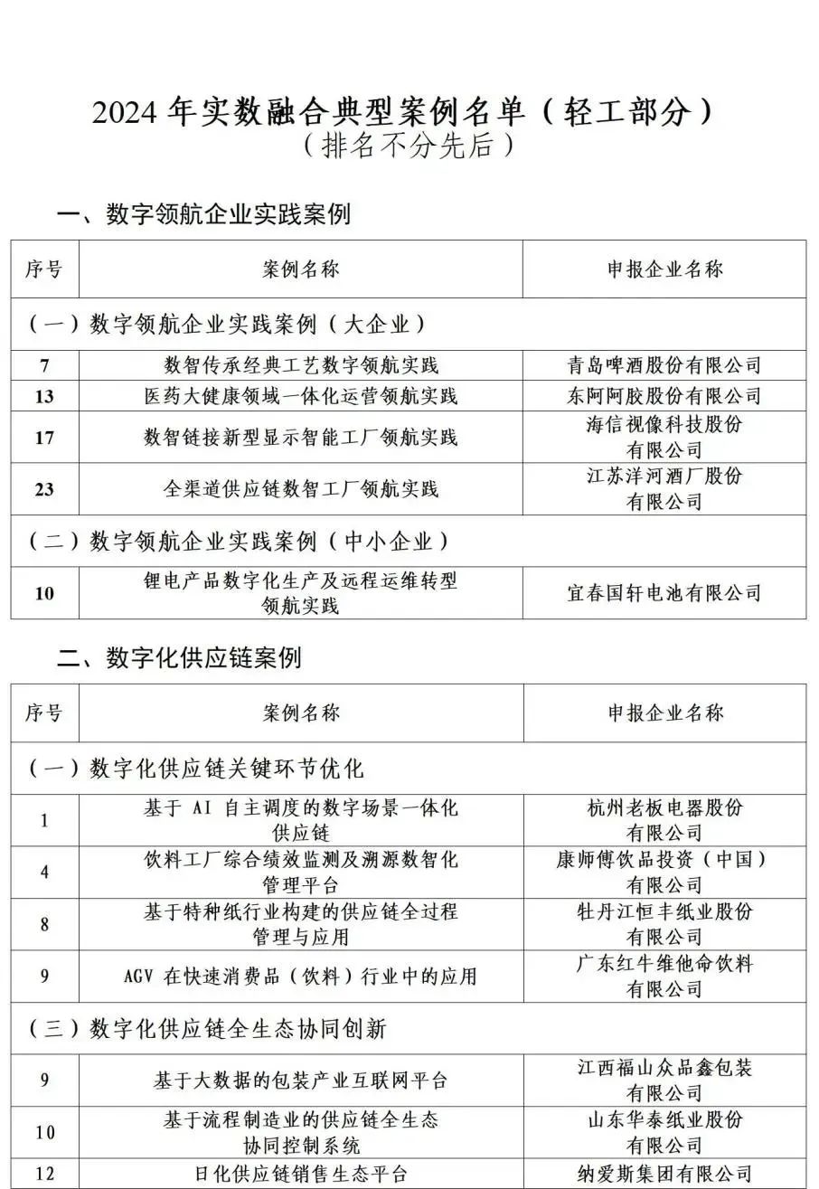
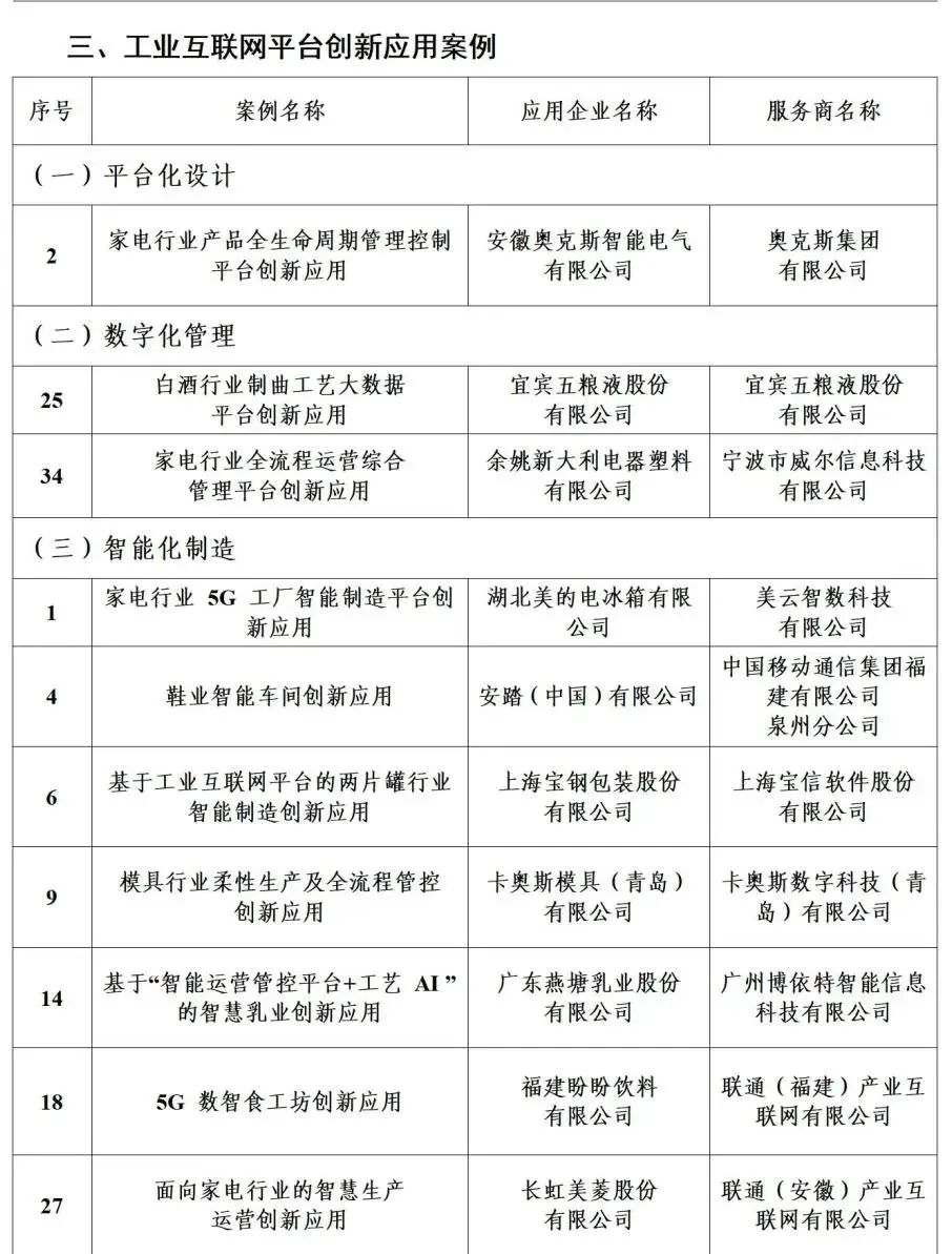
2025年1月17日,工业和信息化部公布了2024年实数融合典型案例名单,235个案例上榜,轻工行业“成绩单”亮眼,共有30家企业榜上有名,其中包括5个数字化领航企业实践案例,7个数字化供应链案例,17个工业互联网平台创新应用案例 神马影院,以及1个数字化转型通用工具产品应用案例。
五粮液,青岛啤酒,洋河,老板电器,康师傅,纳爱斯 神马影院在线,奥克斯,安踏,盼盼饮料,长虹美菱,烟台持久钟表等轻工企业入选本次案例名单,这不仅是对轻工行业在智能化,绿色化,高端化建设方面取得成就的认可,更是对未来发展潜力进行了高度肯定。



工信部面向实体经济和数字经济深度融合发展需求,围绕数字化转型通用工具产品,工业互联网平台创新领航应用,数字领航企业实践,数字化供应链生态等4个方向,精选了一批创新性强 神马影院高清,渗透性好,覆盖度高的实体经济和数字经济深度融合典型案例,旨在为更多地方和企业应用新一代信息技术,做强做优实体经济提供路径参考。
近年来 神马影院免费观看,神马影院业联合会落实数字经济战略,组织发展智慧轻工,大力促进实体经济和数字经济深度融合,以新一代信息技术为支撑,加快轻工业数智转型,优化升级步伐,下一步,将响应工信部深入开展先进制造技术和数字技术融合创新应用升级行动号召,以柔性生产,个性化定制等新场景,新模式为牵引,建设一批智能工厂,智慧供应链,数字园区,带动轻工行业大规模设备更新,不断培育轻工行业发展新动能,数字技术加速赋能产业转型升级,助力产业向“智”前行,向“新”提质,实现经济社会的高质量发展。































































